最新发布第410页
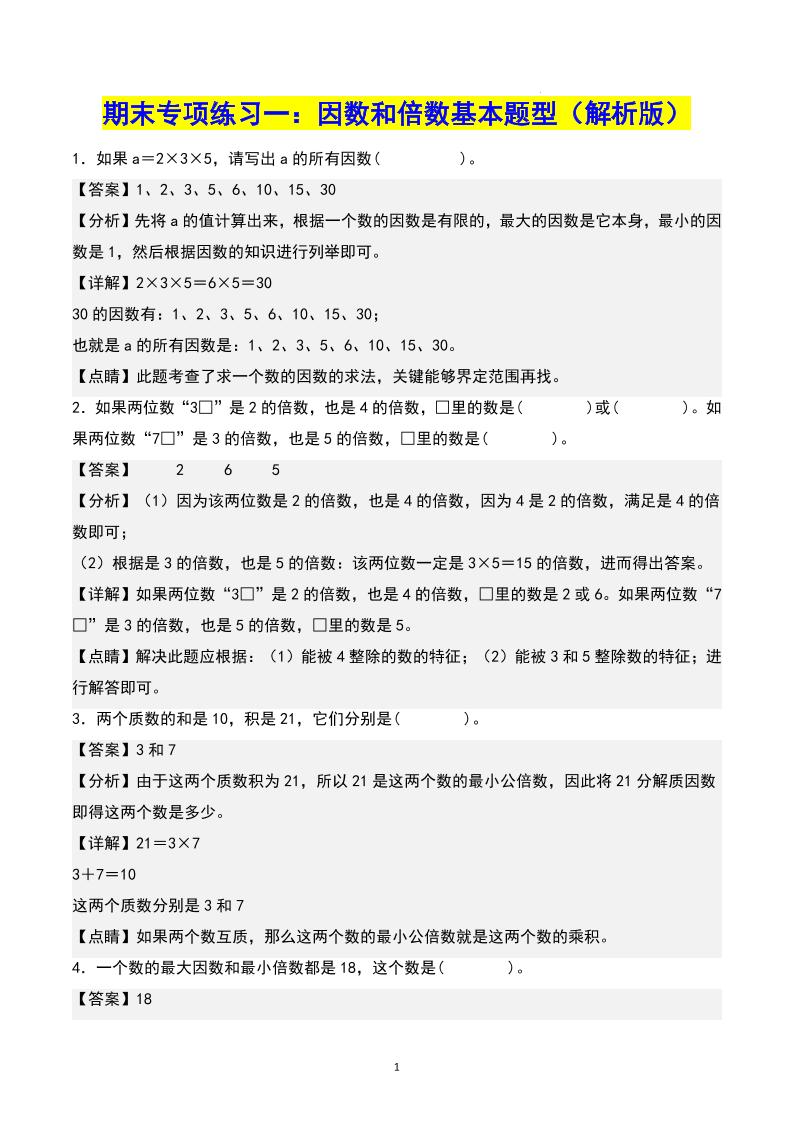
五下数学期末专项复习(13大专项)共61页答案
🚀限时免费领取!五下数学专项答案PDF一键保存,期末逆袭就靠它!点击下载→立刻拥有高清完整版 🔥一键快速保存!五下数学期末专项复习(13大专项)61页完整答案解析PDF高清版!🔥覆盖全册重难...
五下数学期末复习·终极压轴版(原卷版)北师大版
⏰ 限时免费获取!北师大版五下数学期末压轴神器 → 点击立即下载,提分刻不容缓! 🚀 五下数学期末复习·终极压轴版(原卷版)北师大版 一键快速保存,全真题库冲刺满分!小学冲刺高分必抢资源...
五下数学期末复习·终极压轴版(原卷版)苏教版
🚨 期末必刷!原卷版苏教版终极压轴卷,点击一键下载高清版,期末冲刺立省50小时!错过再无! ✨ 五下数学期末冲刺!终极压轴版(原卷版)苏教版全套试题一键保存,高频考点全覆盖,秒解难题拿...
五下数学期末复习·终极压轴版(解析版)人教版
🚩限时免费下载!点击立即获取,拯救压轴题不会做!📥一键保存,复习无忧,稳拿高分! ⚡五下数学期末复习·终极压轴版(解析版)人教版,一键快速下载!🔥囊括所有核心难点与压轴题型,附详细...
五下数学期末复习·终极压轴版(解析版)北师大版
🚨限时免费极速下载!五下数学压轴题+解析版,原卷打印立即用,助你期末冲刺满分!点击保存,一键获取北师大提分密卷! 🔥五下数学期末复习·终极压轴版(解析版)北师大版,一键快速保存!高清...
五下数学期末复习·终极压轴版(解析版)苏教版
🚀 五下数学期末冲刺神器!压轴题一网打尽!立即一键下载,解析在手高分不愁! ✨五下数学期末复习·终极压轴版(解析版)苏教版✨ 考前冲刺必刷!一键快速下载,秒解压轴难题!高清解析版助你...
五下数学期末复习重点必练
🚀【立即一键下载】五下数学期末必练核心题库!限时免费领取,打好复习攻坚战!⏩点击保存,高效冲刺满分! ✨五下数学期末复习重点必练!一键下载高清PDF版,5分钟快速获取核心考点+专项训练题...
五下数学期末必考应用题每日一练(空白版)
🚀 五下数学冲刺满分的秘密武器!空白版每日一练→立即一键保存打印,练透应用题不再怕!限时免费下载,手慢无! 🔥一键快速保存,五下数学期末必考应用题每日一练(空白版)📥!高清无水印可打...
五下数学期末必考应用题每日一练(答案版)
🚀【限时开放下载】五下数学应用题满分攻略!点击立即一键保存,期末冲刺不再盲目! ✨五下数学期末必考应用题每日一练(答案版)✅ 一键快速下载,秒解思维盲区!📚高清答案解析+分类专项训练...
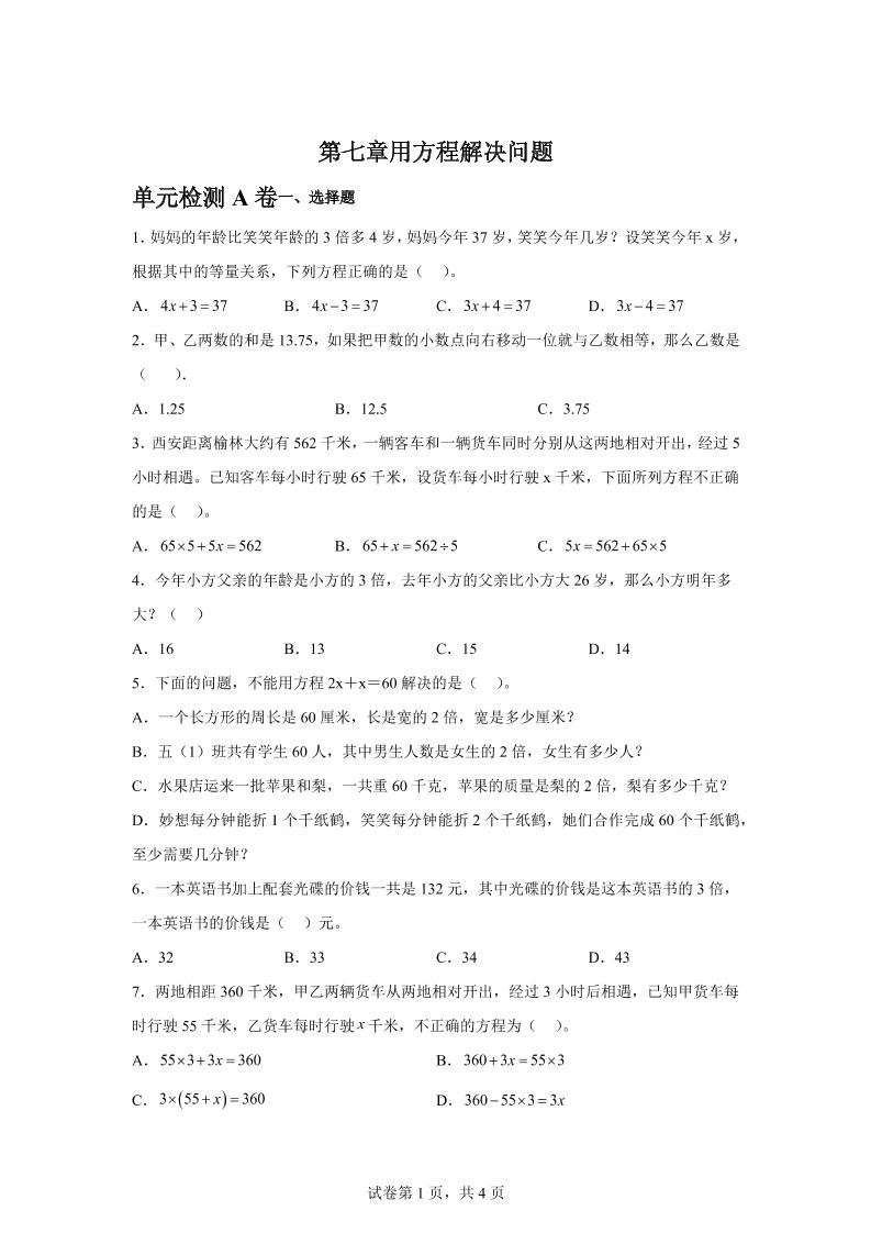
五下数学第七章用方程解决问题单元检测(A卷)
🚀【立即一键保存下载】电子版A卷+解析,抢先巩固方程应用能力!错过难再找! ✨一键快速下载,五下数学第七章用方程解决问题单元检测(A卷)真题精炼!覆盖经典题型+详细解析步骤,助你高效检...









