最新发布第419页
五下语文期末复习每日晨读清单
🚨限时福利!点击立即一键下载全套晨读清单,期末逆袭就差这一步!⏳每天晨读20分钟,语文稳上90+ 🔥五下语文期末冲刺必备!每日晨读清单一键保存,高效积累基础不丢分!📚高频考点全覆盖+晨读...
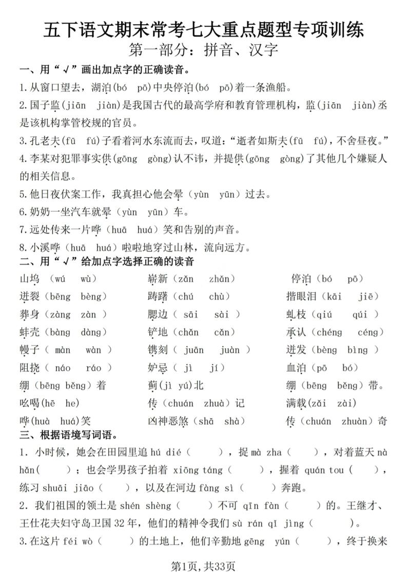
五下语文期末常考七大重点题型专项训练
🚀 立即一键下载,五下语文期末拿高分就用这套专项训练!限时免费打印版抢先领取! 🔥五下语文期末冲刺必备!七大重点题型专项训练,一键下载即刻掌握,高分轻松到手,错过等一年! 五下语文期...
五下语文期末总复习重点考点总结
🚀【限时免费获取】五下语文期末总复习重点考点总结 → 一键下载,立即打印,冲刺满分不犹豫! 🔥五下语文期末总复习重点考点总结!一键快速下载,覆盖全册核心知识点!难点全破,答案精准,备...
五下语文期末总复习重要考点归纳
🚀【期末冲刺必备】五下语文重点考点归纳,立即一键下载,高效拿满分! 一键快速保存,五下语文期末总复习重要考点归纳大全!精准梳理高频考点,答题模板直接领取,复习效率直线飙升!限时免费...
五下语文每日一背(必背内容)
🚀立即一键保存,五下语文必背内容全打包!让孩子每天进步一点点,考试不慌成绩稳↑ ✨一键快速保存,五下语文每日一背(必背内容)全收录!🌟每天5分钟,夯实基础不落空!📚权威版本精准整理,...
五下语文每日词语默写单1-8单元含答案
🚀 限时免费下载!五下语文词语默写全含答案,一键保存,领先同龄人一步! ✨五下语文每日词语默写单1-8单元含答案,全科高清无水印一键下载!✅ 小学生同步生词全收录,答案详解随到随背,家长...
五下语文生字每课预习单
🚀 立即一键保存,五下语文生字预习神器带回家!让孩子领先一步,识字不再吃力! 一键快速保存,五下语文生字每课预习单全收录!精准预习、高效识字,小学生提前掌握核心生词,领先一步赢在起跑...
五下语文生字组词课课贴
🚀 五下语文生字组词课课贴,🔥立即一键下载保存!让孩子组词写作不再出错,课堂效率直线上升!限时免费领取,错过再无! ✨五下语文生字组词课课贴,一键保存即可下载高清完整版!每课生字+组...
五下语文第6单元拔尖检测卷
🚀限时特惠!五下语文第6单元拔尖检测卷立即一键下载,带解析答案助你快速突破90+!错过等一年! 🔥五下语文第6单元拔尖检测卷一键快速保存!高清完整版试卷+详细解析答案,助你冲刺高分难点!...
五下语文第七单元《中国的世界文化遗产》名师指导和佳作点评
🚀限时免费获取!点击立即一键下载《五下语文第七单元》名师指导+佳作点评全解析包,作文拿A+就靠它! 🔥一键保存完整《中国的世界文化遗产》名师讲解视频!五下语文第七单元精讲精练,扫码即看...









